Dovu Methodologies
AgreCalc and Cool Farm Tool develop by Dovu
On this page you'll find:​
Policy Guide​
Dovu IWA Policies
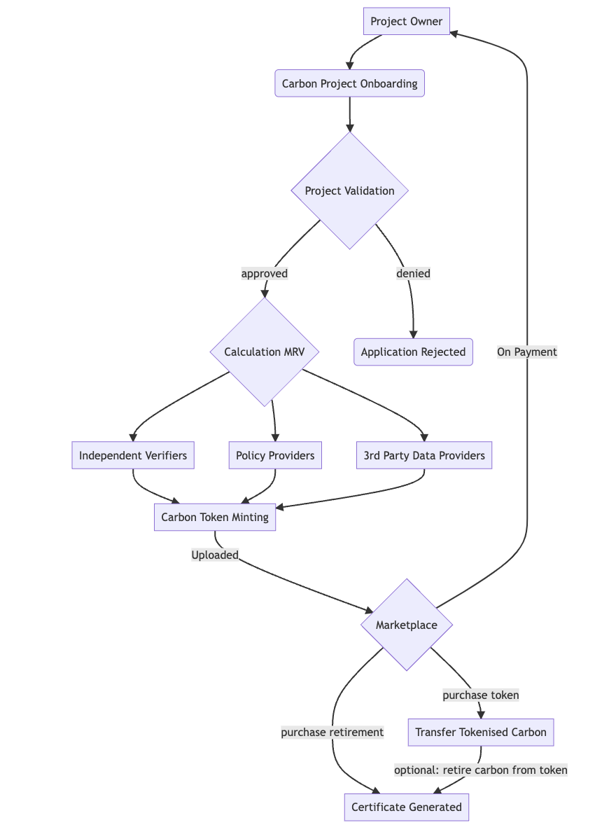
DOVU has leveraged the IWA VEM specification for the carbon token lifecycle by delivering an auditable process, focused on MRV and capturing proofs in the audit trail tied to individual actors that have been validated and verified. These actors have unique keys, which they use to sign every transaction following W3C Decentralized Identifier (DID), Verifiable Credential (VC), and Verifiable Presentation (VP) standards and linking them to a native Token using the Hedera Hashgraph public DLT and Hedera’s Guardian, an open source reference implementation of the IWA’s Voluntary Ecological Markets Standards.
Understanding Dovu's Process
The first step towards compliance was building a system to support manual attestations for an MRV. To mitigate the risk of manually attested data, DOVU supports attestation from multiple sources, as well as verification of the manual data by a 3rd party verifier. In addition, in order to reduce the risk of actors carrying the risk of manual data, DOVU is building a collateral mechanism that would be tied to these actors to serve for insurance purposes.
Workflow Diagram

Policy Guide
We need to download the policy from open source repo and import it by clicking on Import button.

Once, imported the policy, you can publish the policy to Hedera by clicking on publish button.
Now, we will logout and login as a Registrant role and click on Go on the respective policy:

We need to fill the Registrant Application form and click on OK as shown below:
For AgreCalc we see below form:

for Cool Farm, we see below form:

Once submitted, it is waiting for Standard Registry to approve it.
Now we log out and login as Standard Registry, once viewing the registrant documents, we approve the application by clicking on Approve button.
Once approved, we again login back as Registrant and submit Farm Registrant form by clicking on Create Farm button:

Once filled and clicked on OK, Registrant waits for approval from Standard Registry:

Now we login as Standard Registry and click on Farm Projects tab, we can see the Request being submitted by Registrant for Approve/Reject

For testing purpose, we will approve the farm project.
Once SR approves, we login back as Registrant and submit AgreCalc Document by filling out the form:

For Cool Farm Tool methodology, you will see the below request form:

Once the Request is submitted, Registrant is waiting for it to be approved by Verifier.
Now we logout and login as Verifier, we verify the documents by clicking on approve.

Once approved, we login as SR and check the Token History by clicking on Token History Tab:

We can also check the TrustChain by clicking on View TrustChain button:

Last updated
Was this helpful?